当前位置: 首页 > 法院公告 > 送达公告

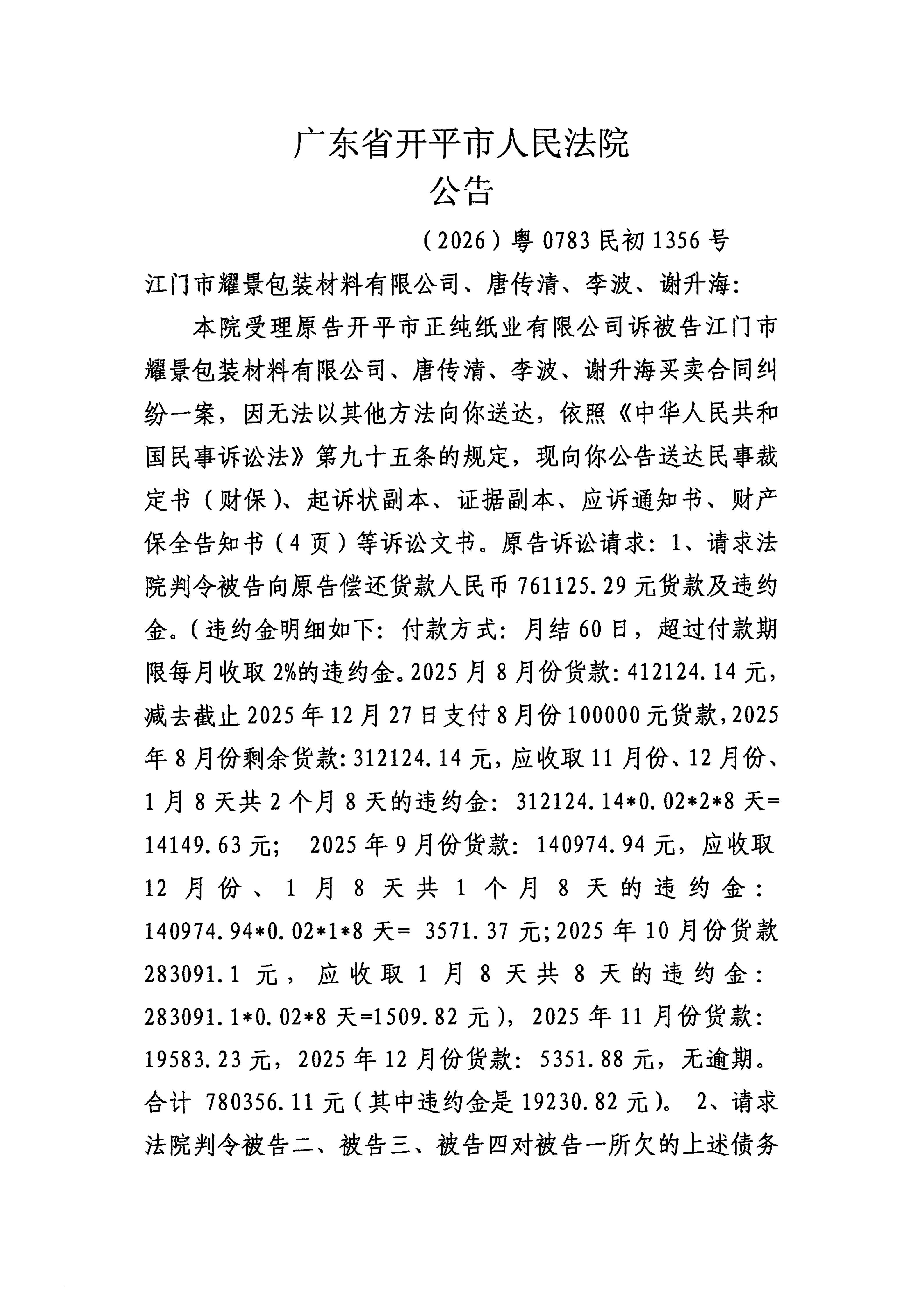
(2026)粤0783民初1356号 江门市耀景包装材料有限公司、唐传清、李波、谢升海 开庭公告
来源: 开平市人民法院 发布日期 : 2026-02-28
字体: [ 大 ] [ 中 ] [ 小 ]

主办:开平市人民法院 网址: www.kpcourt.gov.cn 地址:广东省开平市沿江东路82号开平市人民法院 邮编:529300

粤ICP备19069791号-1号 开平市人民法院版权所有

建议使用1024×768以上分辨率 IE8.0及以上版本浏览器